Transferring ownership of a closed landfill is a tricky business

And the end of the story hasn’t been written yet.

Transferring ownership of a closed landfill is a tricky business

A new phase may be in sight for the long and torturous saga of the Upper Valley Regional Landfill (UVRL) in Post Mills that stopped operating in 1989 after polluting the wells of nearby residents. However, the view is obscured enough that Thetford residents recently petitioned a senior State official to ask for a meeting and some clarity.  

It took a settlement of a set of lawsuits that was not completed until 2000 to seal the landfill surface with an impervious cap. Money from the settlement has been held by Vermont’s Department of Environmental Conservation (DEC) in a fund that, for the past 24 years, has paid for twice-yearly testing of the groundwater around the landfill for contaminants.

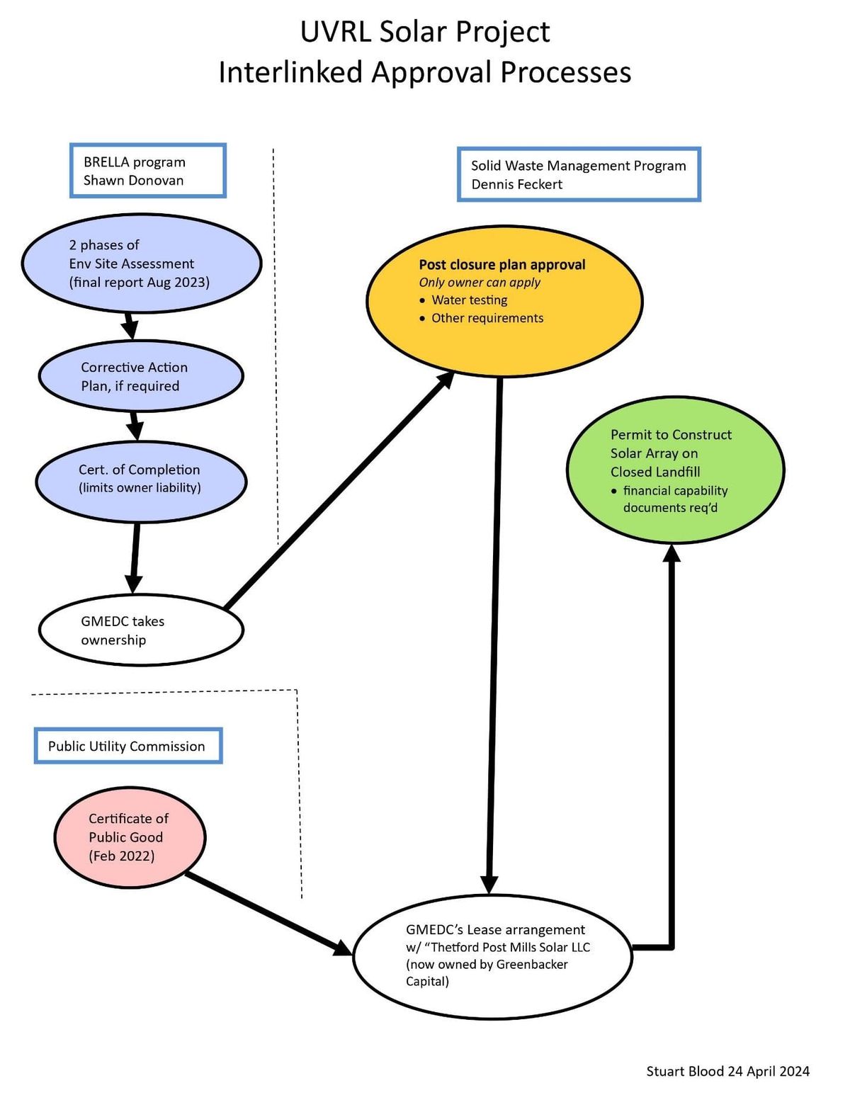
Meanwhile, the growing urgency to curb carbon emissions led to a surge in investment in solar panels. Encouraged by the Thetford Energy Committee, the non-profit Green Mountain Economic Development Corporation (GMEDC) — whose mission is “to foster and develop economic vitality and prosperity consistent with the goals of the communities we serve” — explored the landfill as a site for a solar array in partnership with solar developer Norwich Technologies. A company called Thetford Post Mills Solar LLC (TPMS) was formed, and in 2022 it obtained a Certificate of Public Good from the Public Utility Commission to install over 2,000 solar panels on the landfill’s cap. Later in 2022, TPMS was sold to Greenbacker Capital,  a Wall Street investment company managing $3.8 billion in assets.

As for the landfill itself, GMEDC does not actually own it — nobody does. The former owner did not bequeath this troublesome property to anyone in his will. And GMEDC does not want to take ownership if it means becoming liable for the pollution in the aquifer beneath and around the landfill, which it did not cause. Without an owner, there can be no solar array.

The state encourages the re-purposing of brownfields such as UVRL through its Brownfields Reuse and Environmental Liability Limitation Act (BRELLA). BRELLA was created “to provide applicants with protections from certain liabilities” if they complete a rigorous process.  In August 2020, GMEDC enrolled in the BRELLA program. Following two phases of Environmental Site Assessment (ESA) and a final report released in August 2023, the BRELLA process appears to be nearing completion with a Certificate of Completion. That certificate would protect GMEDC “from changes in regulatory standards, additions of new regulated substances, and releases that are not new but were also not identified during the Phase II ESA.”

BRELLA has another requirement, though. “If the approved site investigation report concludes that abatement, removal, remediation, or monitoring activities are required to adequately protect human health and the environment, the applicant shall submit a Corrective Action Plan (CAP) that clearly describes a proposed cleanup strategy, taking into consideration the proposed redevelopment for the property.” 

However, that is not the final word. There is another requirement, a Post Closure Plan for the landfill that determines how the site must be maintained and monitored into the future. This is where the process switches from being administered by the BRELLA Program to the Solid Waste Management Program. If GMEDC decides to take ownership, it must submit a Post Closure Plan of care for the landfill to Solid Waste Management for their approval. That plan will remain in effect “until the owner or operator can demonstrate that the threat to public health and safety and the environment has been eliminated.”

It’s worth pausing here to consider who has a stake in the future of the landfill. Up until now, the State-controlled fund from the settlement has been paying for water testing, and it is being rapidly depleted. GMEDC would like to take ownership of the landfill, without liability for harm done to date, so they can lease it to TPMS. But the elephant in the room is the polluted aquifer that extends beyond the landfill into the neighboring properties. It seems that nobody is directly representing the interests of those property owners or the Town. And here, there are many unanswered questions, including about transparency in the process.

For a start, the BRELLA environmental report recommends that monitoring pollution levels in all eight monitoring wells around the landfill be continued, in particular for 1,4-dioxane and the “forever chemicals” collectively known as PFAS. Two common PFAS chemicals have been detected in the monitoring wells at levels above Vermont’s Groundwater Enforcement Standard. Earlier this month, the US EPA issued an enforceable drinking water standard far more stringent than Vermont’s standard for those two contaminants. 

Logically, BRELLA’s Corrective Action Plan and Solid Waste’s Post Closure Plan would be compatible and both would conform to federal drinking water requirements. However, it remains unclear whether BRELLA will even require a Corrective Action Plan. In December 2023, the developer told the Public Utility Commission that DEC has said no plan would be required.  

Moreover, Solid Waste Management indicated in January 2024 that PFAS testing might be discontinued in all but two wells, starting with the Spring 2024 sampling period. That potential shift came months after the final environmental report recommended PFAS testing in all the wells. (Solid Waste staff acknowledged in February that the final report had not been sent to their program.)

The Town does not know the level of testing that will be adequate to alert residents if anything about the landfill changes — like damage to the cap and water infiltration carrying more pollution into the aquifer. For that we depend on State administrators and their consultants.

Testing for PFAS is very expensive. In the Spring 2023 sampling period, the State spent $9,160 for lab analysis, of which $5,850 was for PFAS. The balance in the State-controlled settlement fund, which was estimated at about $175,000 in October 2019, had dropped to $136,277 by February 2024.  At that rate, the fund will be depleted in a very few years.

Will GMEDC have the means to take over testing and continue indefinitely into the future? And will testing continue to be twice-yearly? As a private entity GMEDC will have to hire a contractor to collect water samples and send them to the laboratory. By contrast the state did not include this labor as an expense because it was done by its staff.  

Post Mills village is an area where additional future development is anticipated. The Town doesn’t know what safeguards for new residential wells in surrounding properties may result from completion of the BRELLA program and a transfer of the landfill to GMEDC. DEC issues permits for new wells and is supposed to exercise special scrutiny in areas near hazardous waste sites. 

However, in 2006 the DEC received an application for a well permit on a property directly abutting the landfill, which incorrectly checked a box to indicate that there was no hazardous waste site within a mile of the proposed well.  Despite DEC’s active management and monitoring of the landfill, the permit was approved with no additional investigation.

The Town needs to understand what decisions concerning landfill management are being made and why. To that end a petition was circulated and was signed by 81 residents. Sent to Jason Batchelder, DEC Commissioner, the petition requests a meeting “to discuss the conditions under which a 500 kw solar array may be developed on the closed Upper Valley Regional Landfill (UVRL) in Post Mills.”

 It further proposes “discussion of the various State programs involved with the landfill, the communication among those programs and the processes available to the Town and its residents who have a stake in the outcome, and specifics of how the UVRL site will be maintained and monitored if or when the currently available funds for that purpose are depleted.”

Commissioner Batchelder did not respond to the petition. A very brief acknowledgement came from the BRELLA administrator for the landfill. Town Manager Brian Story has been in communication with that administrator but hasn’t received any assurance that the Town or its residents will have an opportunity to inform the various processes that will determine the management of Post Mills’ major hazardous waste site well into the future.

The outcome will have implications for public health and land use planning, likely for generations. The end of the story hasn’t been written yet.

Subscribe to Sidenote

Sign up now to get the latest stories right in your inbox.
your@email.com
Subscribe